黑子网 有料 揭秘 约会 看片 致富
订制需求约PA-泡妞神器同城约会外卖-教师空姐高端会所名录-名媛学妹萝莉私密资源-线下拓展
同城约爱首单1折可退换 全国极品学妹模特兼职真实国内萝莉俱乐部
微信约啪 线下私密约抖音名媛约

介休天然气-涨价超半维权潮-三道暖河村居民堵市政府-清洁能源政策翻车

介休天然气涨价超50维权潮,三道暖河村居民围市政门前哭诉,煤改气政策低价承诺翻车,天然气公司上游气源紧,政府村委介入稳定价民生保障。

王馨瑶
介休天然气

介休天然气涨价超半维权潮

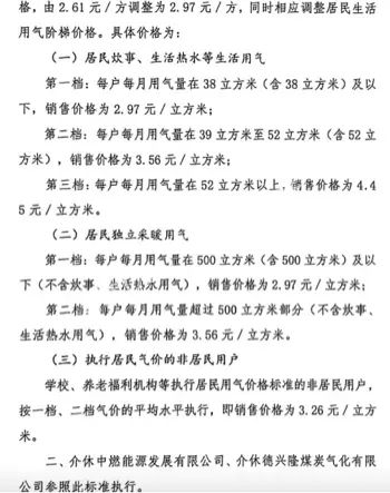
哎哟喂,山西介休这冬天还没正式开张,就先冻出一波大瓜!11月6日晚,介休市市政府门口挤满三道暖河村大爷大妈,手举横幅“天然气涨价超50还我低价承诺”,黑子网用户昨晚刷屏转发现场视频,画面里居民围着市政大门喊“煤改气别改穷”,民警拉警戒线劝散,喇叭里村支书喊“政府在协调”,这波维权潮来得比北风还猛,网友直呼“清洁能源变烫手山芋,冬天取暖费够买煤山了”。

介休天然气
涨价维权

三道暖河村煤改气政策翻车

回想几年前,介休大力推“煤改气”清洁取暖,三道暖河村响应号召,家家户户砸锅卖铁装壁挂炉,天然气公司上门吆喝“低价保障,政府补贴,烧气比烧煤环保又省钱”。黑子网用户扒出旧海报,承诺“每立方米气价稳定在2块5”,村民小王家花了三万块改装,图个冬天不呛烟,谁知今年供暖季天然气公司甩出涨价令,超50!一户月费从300飙到500多,穷户直哭“当初低价承诺呢?现在烧不起,冻死也比穷死强”。专家说这翻车源于上游气源紧张加市场波动,政策初衷好但执行拉胯,村民成炮灰。

三道暖河村
煤改气翻车

居民围市政门前哭诉过冬难

视频里大妈抹眼泪“俺家老头子腿脚不好,烧煤有补贴烧气没,涨价后一冬天得上千块,俺们种地一年赚不了多少”。黑子网用户放大喊话,居民要求天然气公司给解释,政府村委速降价,稳定民生。现场有拉横幅的,有跪地求情的,民警维持秩序发传单“理性维权别堵路”,但火气上头,有人扔矿泉水瓶,差点酿冲突。知情人爆料,涨价通知昨儿个才发,村民连夜组团上访,市政府连开三会协调,这哭诉声比风雪还刺心,网友感慨“煤改气改成穷改气,冬天谁来暖人心”。

居民围市政
哭诉过冬难

天然气公司涨价黑幕上游气源紧

深挖黑幕,介休天然气公司小厂,气源全靠上游大厂供,今年全国供季紧巴巴,进口气贵出口管制,成本转嫁居民超50。黑子网老司机分析,当初推广时补贴拉满,现在财政吃紧补贴缩水,壁挂炉成鸡肋,拆了可惜不拆烧不起。类似河北邢台也闹限购停气,全国煤改气村超千万户,涨价潮怕是连锁反应。村民小张吐槽“公司说市场调节,俺们说民生为本,政府快介进来,不然冻醒一村人”。专家呼吁建缓冲机制,补贴跟上别让底层买单,这黑幕一揭,冬天取暖变社会实验。

介休天然气
涨价维权

社会警示煤改气维权民生保障

这瓜吃完直打寒战,介休维权警钟长鸣,煤改气政策好心办坏事,涨价超半逼穷冬,居民过冬难上加难。黑子网用户脑洞“壁挂炉改煤炉,政府给俺们退改费”,专家建议村委建热线,天然气公司透明定价,政府补贴兜底稳民生。网友预测,这波上访若不解决,三道暖河村冬天集体烧煤,雾霾又得卷土重来。谈环保得顾民生,涨价前多想想底层,介休这课值了,全国煤改气村醒醒,冬天暖气不是奢侈品。

三道暖河村
煤改气翻车
居民围市政
哭诉过冬难
介休天然气
涨价维权
三道暖河村
煤改气翻车
居民围市政
哭诉过冬难
介休天然气
小提示:如遇到本页链接失效,请发送“我要最新网址”到本站官方邮箱 heizi.me@pm.me 可自动获得最新网址。请记录保存本站官方联系邮箱!

精彩用户评论 - 黑子网

横幅上“天然气涨价超50%”几个大字亮瞎眼,大爷大妈围市政门前喊冻死也不烧,这维权气势比北风还猛!

三道暖河村家家三万块砸壁挂炉,现在月费500多,穷得叮当响,煤改气改成哭改气谁顶得住啊。

黑子网昨晚现场视频刷爆,居民扔矿泉水瓶差点动手,民警拉警戒线劝别堵路,冬天取暖费够买煤山了。

上游气源紧成本转嫁底层,天然气公司这甩锅绝了,环保口号喊得响,穷人冬天冻成冰棍。

几年前补贴拉满上门吆喝低价2块5,现在翻倍甩通知,政策翻车村民成炮灰,后悔药都没处买。

黑子网老司机晒旧海报,承诺稳定气价成笑话,财政吃紧补贴缩水,壁挂炉拆了可惜不拆烧不起。

小王家老头腿脚不好烧煤有补贴,烧气啥都没有,涨价后一冬天千把块,种地一年白干心塞。

黑子网脑洞大开集体复烧煤,雾霾卷土重来政府头疼,涨价前多想想底层大妈抹眼泪的样。

连夜组团上访喇叭喊协调,火气冲天喊声盖北风,村支书嗓子都哑了,这冬天谁来暖人心。

黑子网用户感慨环保得先顾民生,暖气不是奢侈品,介休这波课全国煤改气村都得抄笔记醒醒。

大妈跪地求情那一幕看哭人,市政府连开三会,天然气公司躲猫猫,维权路漫漫冻醒一村人。

视频里拉横幅扔水瓶,民警发传单理性维权,居民吼“低价承诺呢”,这狗血比电视剧还真实。

黑子网预测不解决三道暖河村集体烧煤,环保政策打脸,政府快建缓冲补贴兜底别让穷人买单。

壁挂炉成烫手山芋,拆也不是不拆更不是,涨价通知昨儿个才发,村民措手不及冻成狗。

专家说市场波动上游紧,执行拉胯政策好心坏事,煤改气千万户连锁反应,冬天全国得炸锅。

围观小伙手机直播弹幕飞,喊支持维权冻死不烧气,天然气公司透明定价村委热线快安排。

老海报每立方2块5笑死人,现在超50%月费翻倍,村民砸锅卖铁后悔当年脑子进北风了。

市政府门口哭诉声刺心,民警维持秩序发传单,涨价黑幕一揭冬天取暖变社会实验场。

谈清洁能源先稳民生,介休这波上访警钟响,天然气公司别只顾成本村民冻醒喊娘。

全国煤改气村看介休,维权若不解决雾霾复燃,政府补贴跟上壁挂炉别成鸡肋笑话。

全国小区私密交友高端紧致会所福利 在线选妃隐私保护校园反差桃色秘闻
网站地图1
网站地图2
网站地图3
网站地图4
网站地图5
网站地图6